国康 国康
  • 首页
  • 面向会员
    面向会员

    如影随形的健康守护:
    企业家生命长青,父母百岁人生

    概述
    会员服务
    长青宝 百岁宝 鸿源抗衰
    会员故事
  • 面向企业
    面向企业

    国康健康
    2000+行业领军企业信赖之选

    概述
    会员服务
    医疗通 团体保险 EAP 管理式体检 健康中心 健康沙龙活动
    企业案例
    金融 高新技术产业 智造业 更多
  • 服务支持
    服务支持

    学术认可,技术精进,
    向更精细、更专业的健康生态迈进。

    健康科普
    疾病管理 健康生活 体检指南 健康前沿
    我们的团队
    私人医生 顶级专家 三甲医院 体检机构
  • 关于我们
    关于我们

    您已经照顾了全世界,
    别忘了照顾自己!

    关于国康
    公司介绍 CEO寄语 企业文化 我们的历史
    新闻资讯
    公司品牌 健康活动 国康喜讯
    立即联系
  • 首页
  • 面向会员
    • 概述
    • 会员服务
      • 长青宝
      • 百岁宝
      • 鸿源抗衰
    • 会员故事
  • 面向企业
    • 概述
    • 会员服务
      • 医疗通
      • 团体保险
      • EAP
      • 管理式体检
      • 健康中心
      • 健康沙龙活动
    • 企业案例
      • 金融
      • 高新技术产业
      • 智造业
      • 更多
  • 服务支持
    • 健康科普
      • 疾病管理
      • 健康生活
      • 体检指南
      • 健康前沿
    • 我们的团队
      • 私人医生
      • 顶级专家
      • 三甲医院
      • 体检机构
  • 关于我们
    • 关于国康
      • 公司介绍
      • CEO寄语
      • 企业文化
      • 我们的历史
    • 新闻资讯
      • 公司品牌
      • 健康活动
      • 国康喜讯
    • 立即联系
立即联系

您可能在找:

企业家生命长青服务 父母居家医养服务
首页 > 服务支持 > 健康科普 > 疾病管理 > 科普详情

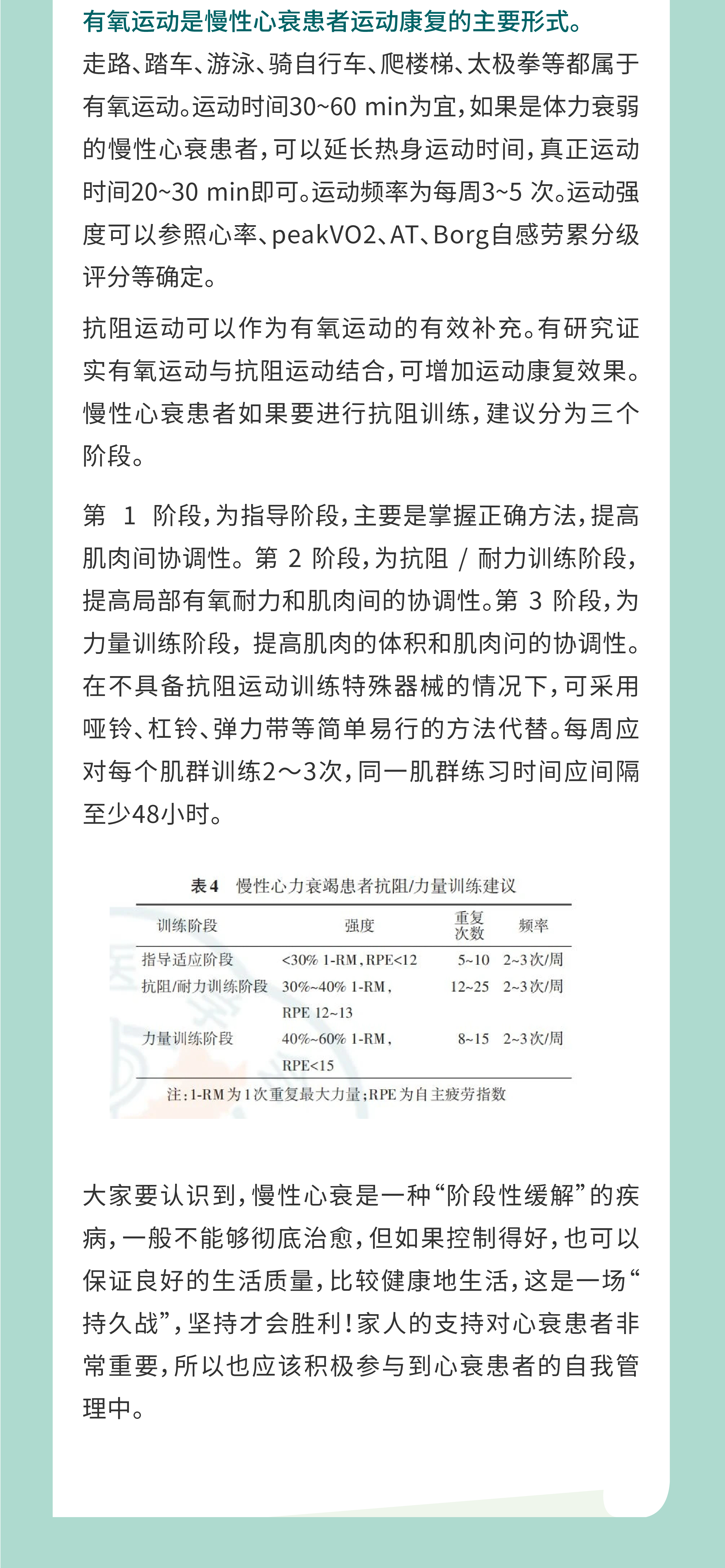
心衰还能运动吗?国内外指南这么说

发表时间:2023-06-28

{xunruicms_img_title}

{xunruicms_img_title}

{xunruicms_img_title}

{xunruicms_img_title}


上一篇: 吃货注意啦!荔枝病、龙虾病、木耳中毒... 下一篇: 54岁著名导演因心脏病去世!心脏该如何正确保养?

分享:

返回列表

热门文章

世界骨质疏松日|骨密度检测,到底需不需要做?

2021-10-20

体检查出甲状腺结节应该怎么办?不复查真的会癌变吗?一文讲清楚

2021-09-04

中国脑健康日|“脑病”日益年轻化,这种常见脑病致残率竟高达70%

2021-09-15

世界心脏日|危害人类健康的第一杀手,“心病”应该怎么医?

2021-09-29

秋分到,当心这5大疾病找上门

2021-09-23
国康

400-6788-500 400-6788-500

地址:深圳市南山区粤海街道科技南十二路28号康佳研发大厦B座12楼

面向会员

  • 概述
  • 会员服务
  • 会员故事

面向企业

  • 概述
  • 会员服务
  • 企业案例

服务支持

  • 健康科普
  • 我们的团队

关于我们

  • 关于国康
  • 新闻资讯
  • 立即联系
国康健康顾问

国康健康顾问

国康企业首席健康官

国康企业首席健康官

版权所有 © 深圳市国康健康管理服务有限公司 © 2005-2025. All Rights Reserved. · 粤ICP备13080796号

Cookies政策 隐私政策 免责声明 网站地图